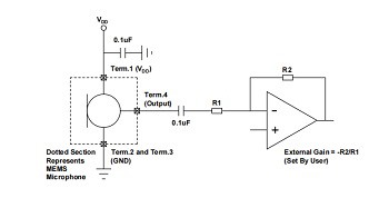
2718 Siliziummikrofon
Das ECM-M 2718-4256 M ist eine zeitgenössische MEMS-Mikrofonkapsel, die in einem kleinen Paket außergewöhnliche Audioqualität verspricht. Mit einem Empfindlichkeitsbereich von -39 zu -45 dB und einer Ausgangsimpedanz von 300 Ω garantiert diese Mikrofonkapsel eine präzise und klare Schallwiedergabe. Die Omni-Regisseur-Direktivität dieses Geräts macht es perfekt für eine Vielzahl von Verwendungszwecken, einschließlich professioneller Audiogeräte und Verbrauchergeräte. Es ist ideal für eine Vielzahl von Anwendungen, da es die gesamte Schallaufnahme garantiert. Die winzige Größe der Kapsel ermöglicht eine einfache Integration in kleine Geräte und verbessert ihre Audiofunktionen, ohne viel Platz in Anspruch zu nehmen.
Merkmale
- Dieses Gerät garantiert aufgrund seiner hohen Empfindlichkeitsbereiche eine genaue und umfassende Tonaufnahme. Das Allround-Design ermöglicht es ihm, Sound aus allen Blickwinkeln zu fangen, was zu einem ausgewogenen und echten Audioerlebnis führt.
- Mit einem erstaunlichen Frequenzbereich von 100–10000 Hz ist dieses Gerät ideal für eine Vielzahl von Audioanwendungen.
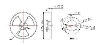
- Die 2,75 x 1,85 x 0. 95 mm Messungen erleichtern die Integration winziger Geräte.
- Sie können sicher sein, dass der Klang auch bei hohen Lautstärken durch seine maximale SPL von 130 dB klar und ungelegt ist.
Anwendungen
Spezifikationen
| Name | Parameter |
| Empfindlichkeit |
-39-45 db |
| Ausgangsimpedanz | 300Ω |
| Direktivität |
Omni |
| Frequenzbereich |
100-10000 Hz |
| Maximale SPL | 130 dB |
| S/N -Verhältnis | 56 dB |
| Abmessungen | 2,75 × 1,85 × 0. 95 mm |
|
|
|
Warum uns wählen?
Unser Fachgebiet bietet Premium -Audiokomponenten an, die für die heutigen elektronischen Geräte und anspruchsvollen professionellen Audioanwendungen hergestellt werden. Unser ständiges Streben nach Innovation und Kundenvergnügen motiviert uns, zuverlässige, überlegene Waren herzustellen. Unsere hochmodernen Produktionsanlagen sowie unsere strengen Qualitätskontrollverfahren und das Wissen des Elektroingenieurs garantieren, dass alle unsere Produkte die höchsten Anforderungen erfüllen.
Ein paar
KostenloseDer nächste streifen
3722 SiliziummikrofonDas könnte dir auch gefallen
Anfrage senden









